尊龙凯时



诚信 卓越
创新 求真
尊龙凯时将竭诚为您服务
029-88350041
新闻中心 News Center
您现在的位置:首页 > 新闻中心 > 行业新闻

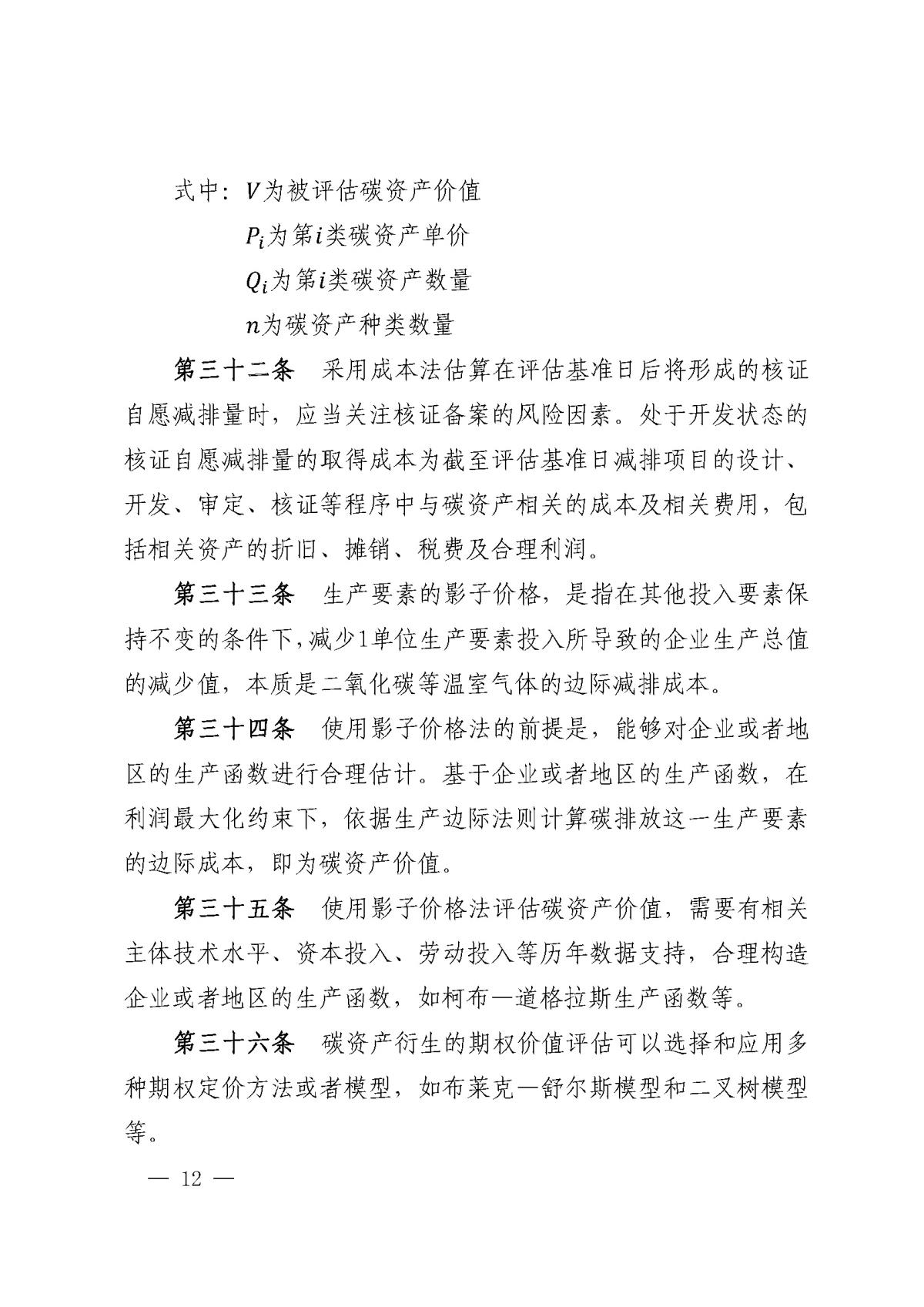
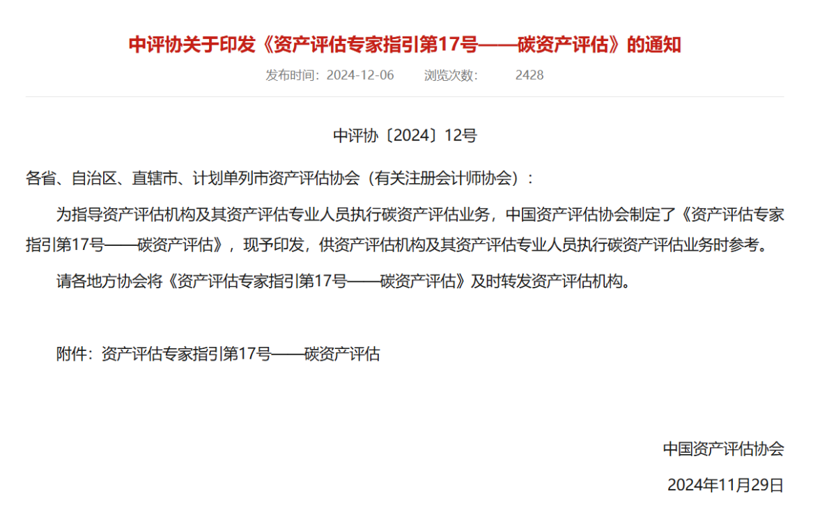
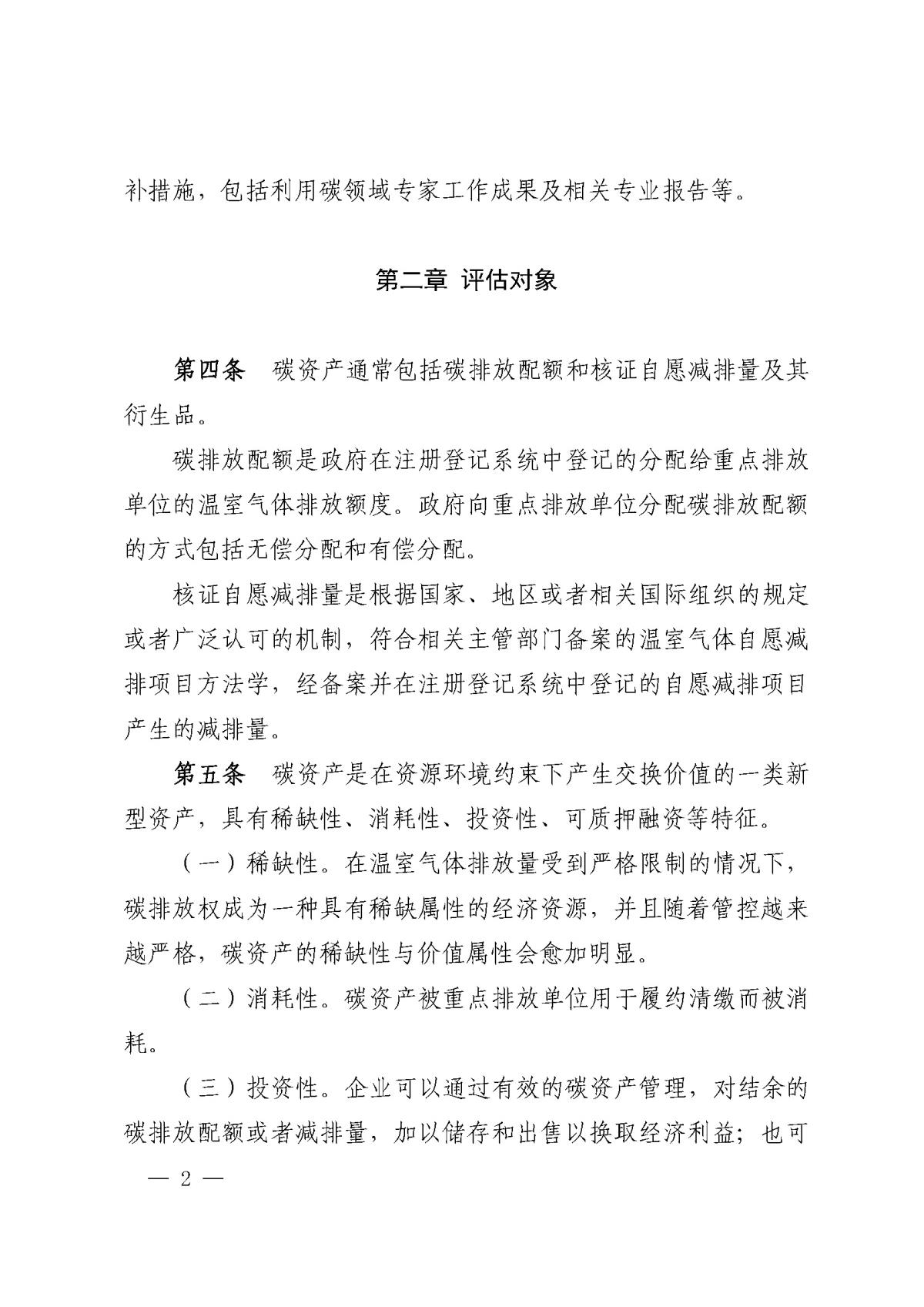
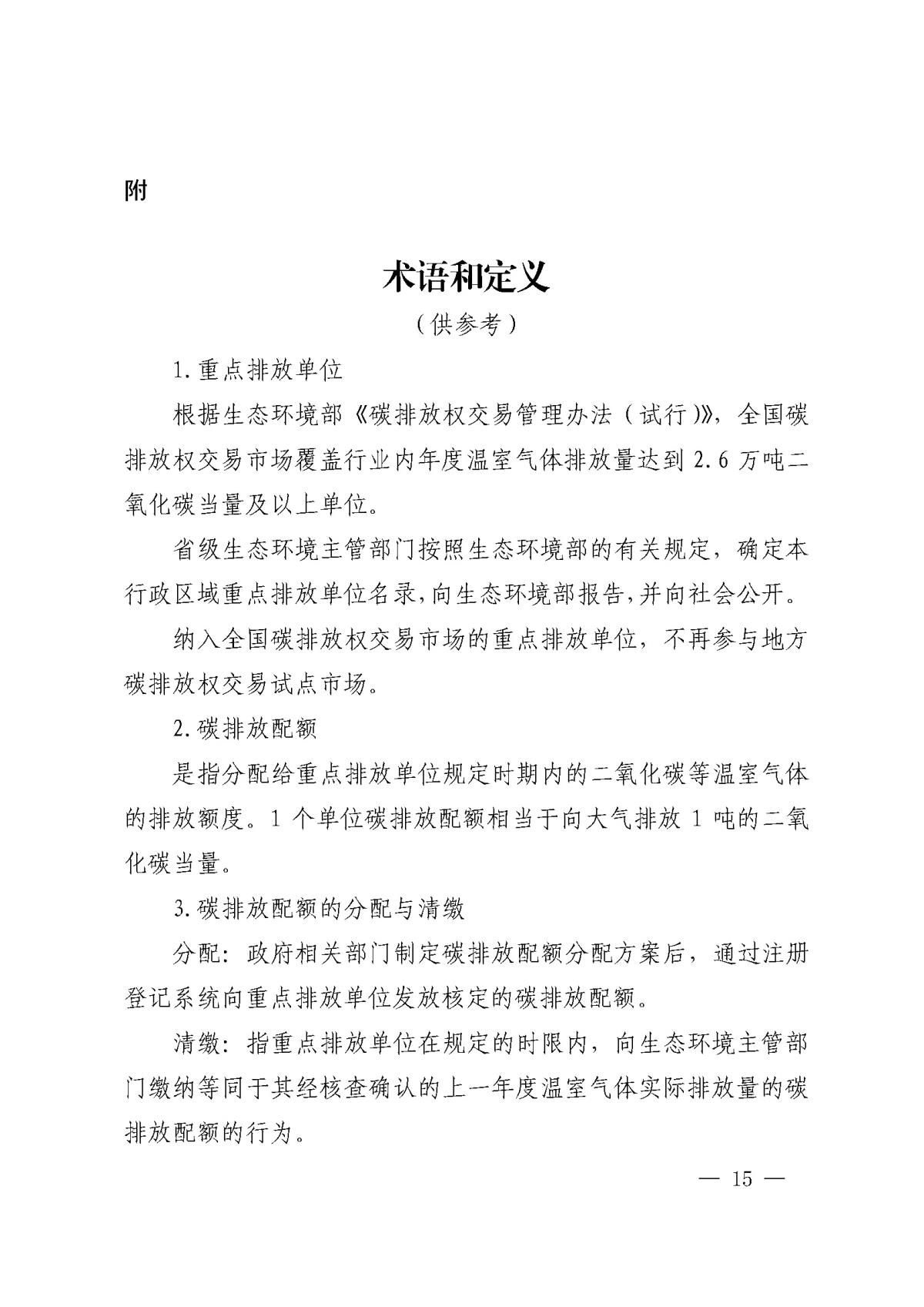
【智泉评估】中评协关于印发《资产评估专家指引第17号——碳资产评估》的通知

浏览次数 : 发布日期:2024年12月10日
分享:

附件:

















关于尊龙凯时
尊龙凯时简介
企业文化
联系尊龙凯时

陕西省西安市雁塔区太白南路139号荣禾云图中心16层

3022459756  zhongce1999@163.com

029-88350041 13709190222

二维码
尊龙凯时资讯科技集团有限公司 2010-2024 版权所有 Copyright ©2024 wutanlvyou.com wutanlvyou.com.cn, All Rights Reserved
陕ICP备13004573号 技术支持:


XML地图